FMG2000绝对值编码器系统在上电350ms后,就能提供准确的绝对物理位置信息。FMG2000由于其非接触式、无磨损的测量原理和内置逻辑缜密的安全算法,因此、运行状态非常稳定、可靠。
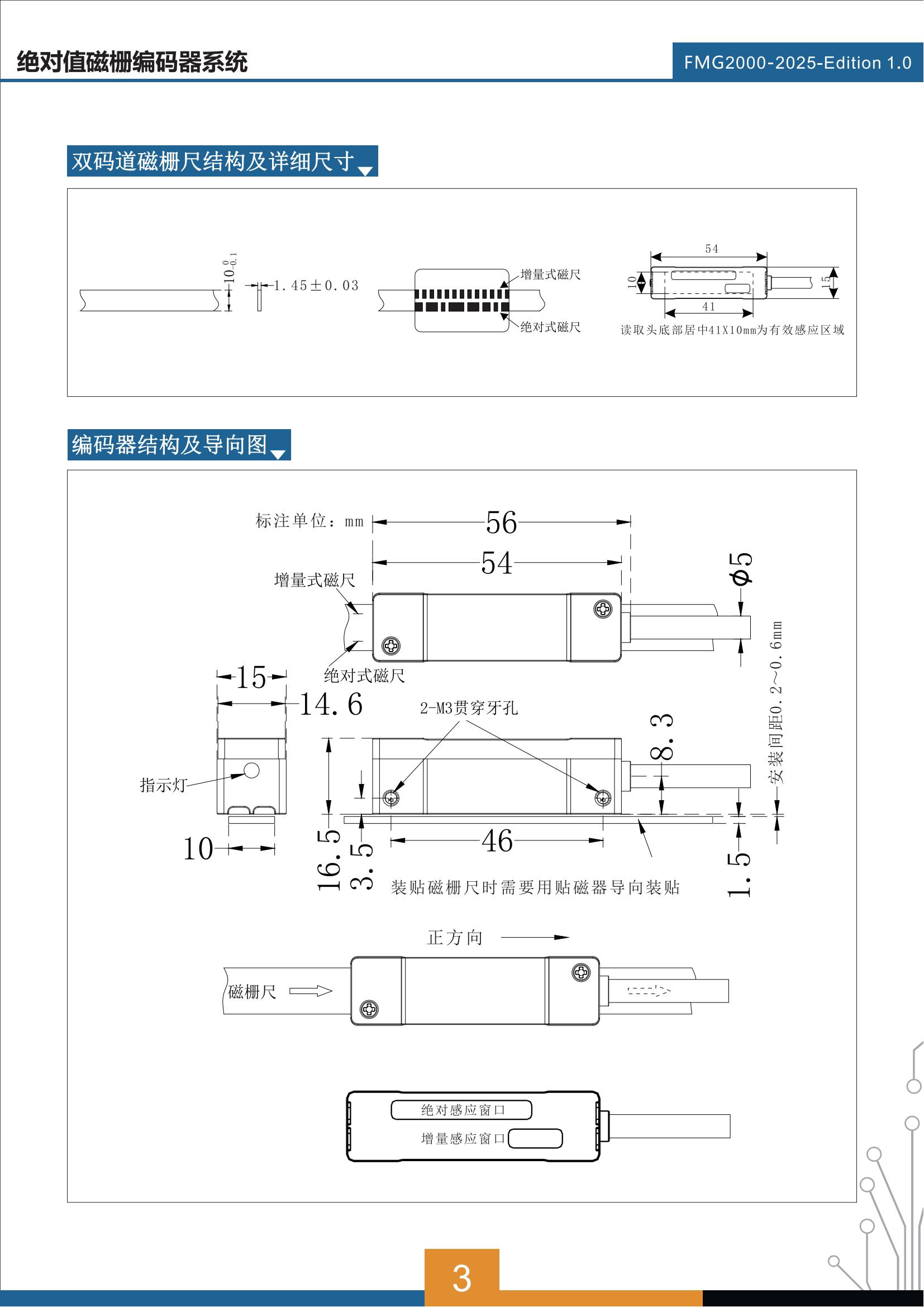
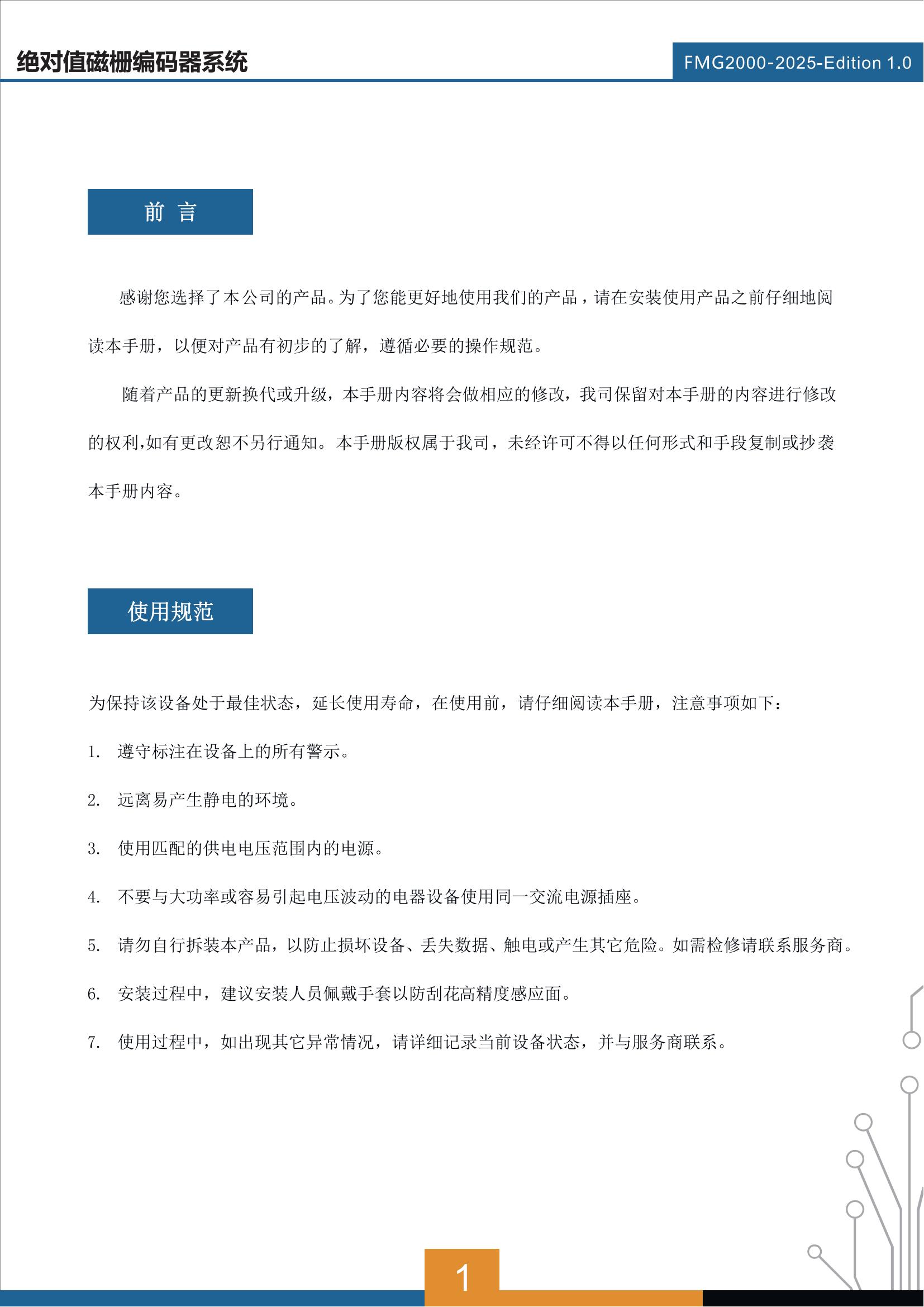
磁栅尺是由2mm极距构成的增量码道和二进制编码构成的绝对值编码码道组成。因此,在安装使用过程中,与编码器之间是需要匹配方向的。编码器以较低的延迟和较短的响应时间,将绝对位置信息通过选定的通信协议传输出去。
编码器通过超柔、高度灵敏的电缆连接到外部驱动器、运动控制卡、PLC等各种连接选项。由于编码器和电缆的牢固、稳定设计,确保了绝对值编码器系统良好的电磁兼容性(EMC)。
